Весна 2026 года во Владимирской области выдалась активной: несмотря на то, что массовое пробуждение клещей обычно ожидается в мае, первые пострадавшие начали обращаться в больницы уже в конце марта. По данным Роспотребнадзора, на 20 апреля количество укушенных стремительно растет.
В этом материале мы собрали актуальную статистику, карту опасности и подробный список адресов, где вашего «обидчика» проверят на инфекции.
Тревожная статистика: 30 пострадавших за три недели
Сезон официально стартовал 30 марта — именно тогда был зафиксирован первый укус.
Ситуация на 20 апреля 2026 года: 30 человек уже обратились за медицинской помощью. 13 из них — дети, что составляет почти половину всех случаев.
Только за последнюю неделю количество обращений выросло в 5 раз (с 5 до 24 человек).
Хорошие новости: на данный момент (16-я неделя года) в исследованных лабораториями клещах возбудителей энцефалита или боррелиоза не обнаружено. Однако расслабляться рано: по статистике прошлого года, каждый пятый клещ (18%) в области был заражен боррелиозом.
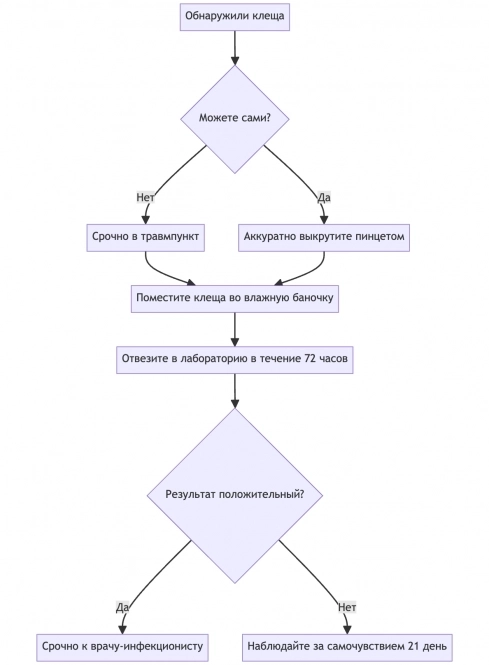
Куда нести клеща на анализ: адреса и график работы
Если вы обнаружили на себе присасывание, медлить нельзя. Клеща нужно доставить в лабораторию в течение 3-х суток после снятия. Он должен быть целым (не раздавленным).
Главная лаборатория во Владимире - ФБУЗ «Центр гигиены и эпидемиологии». Адрес: ул. Токарева, д. 5, каб. 11.
Прием клещей:
Пн—Чт: 9:00 — 11:45 и 13:00 — 15:00.
Пт: 9:00 — 11:45.
Филиалы в области
Суздаль: ул. Энгельса, д. 12-а. Пн—Пт: 8:30 — 12:00
Ковров: ул. Гагарина, д. 2-а. Пн—Пт: 8:30 — 15:00
Вязники: ул. Ленина, д. 30. Пн—Пт: 8:30 — 15:00
Петушки: ул. Вокзальная, д. 71. Пн—Пт: 8:30 — 14:00
Собинка: ул. Димитрова, д. 18. Пн—Пт: 8:30 — 14:00
Важно: исследования проводятся на платной основе.
Что делать, если вас укусили: пошаговая инструкция

Чем можно заразиться во Владимирской области?
Как рассказала помощник руководителя Управления Роспотребнадзора по Владимирской области Юлия Каркаваниди, хоть наш регион не считается эндемичным по энцефалиту (заболеваемость среди людей не фиксировалась много лет), угроза остается реальной.
Болезнь Лайма (боррелиоз): самая частая проблема. Опасно тем, что в 50% случаев не появляется красное пятно (эритема), и болезнь напоминает обычную простуду, постепенно разрушая суставы и нервную систему.
Энцефалит: случаи в области единичны, но соседние регионы (Ивановская, Ярославская области) — эндемичны. Если планируете поездку туда — вакцинируйтесь заранее.
Микс-инфекции: Клещ может наградить сразу букетом болезней (эрлихиоз, анаплазмоз), что сильно затрудняет лечение.
Как защитить себя и близких?
Одежда: «заправляйте всё во всё». Носки поверх брюк — это не моветон, а ваша безопасность.
Осмотры: каждые 15–20 минут в лесу проводите самоосмотр.
Репелленты: используйте средства с пометкой «от клещей» (акарицидные).
Животные: собаки и кошки приносят клещей в дом на шерсти. Используйте капли на холку и специальные ошейники.